作者:教研室 来源:宝山区教育学院 发布时间:2022-10-14 11:17:16 点击数:
2022年10月12日下午,宝山区全体高中数学教师与云南省宣威市第十中学的17位数学教师借助腾讯会议平台,齐聚云端,以“高中数学建模的教学设计与实施”为主题,展开了一次联合教研活动。本次活动由宝山区高中数学教研员张冰主持,上海市静安区高中数学教研员、正高级教师任升录对本次活动作了专业指导。
活动开始,张冰简要介绍了宝山区高中数学建模教学和研究现状,并邀请了2021年宝山区单元教学设计评比一等奖的获得者——高境一中的盛晓君和陈骏,做了专题分享。

盛晓君以“数学建模单元教学设计介绍”为题,就如何开展建模单元教学设计进行了具体细致的讲解。她首先分享了教师在数学建模教学设计中的几个困惑,然后以一个具体的单元设计课例,介绍了高境一中在数学建模单元教学设计中的尝试与做法。

盛晓君提到,该建模单元教学设计以常见的垃圾箱为主线,创设不同的问题情景,三个教学案例分别对应着数学建模的三个水平,由表及里、由浅入深地研究生活中的数学问题,形成一个完整的单元教学。通过建模活动,激发学生自主思考,促进学生合作交流,提高学生学习兴趣,发展学生创新精神,培养学生应用意识和实践能力,提升学生对数学学科价值的理解,让学生积累一定的用数学解决问题的经验,给学生提供一个探究发现、合作学习、个性展示、协作支持、工具选择、信息挖掘、交流分享、归纳提升、反思拓展的机会。
陈骏以“数学建模试题编制的几点思路”为题进行分享,交流了他在今年暑期上海市“数学建模试题的编制与实施”线上会议中作为宝山区代表发言的经历和实践思考。他就数学建模试题的编制提出了两种思路,并总结:数学建模的试题创编,既可以针对建模过程中的各个环节,也可以针对数学建模的不同素养水平。知识上立足课本,内容上贴近生活。根据试题类型、评价形式,可采取多样、灵活的编制,从而更符合数学学科素养的命题原则和评价机制。

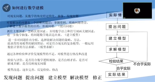
张冰以“高中数学建模教学设计实施初探与赏鉴”为题作了报告,提出建模课程来源不局限于课本,还可结合社会热点问题进行改编与设计,或对建模赛题作基础性改编。她从什么是数学建模、建模课程的结构与设计、建模的实施流程等几个方面向老师们做了详细介绍,最后分享了上海市新中高级中学和上海市嘉定一中两所学校在数学建模教学实施中的优秀案例,以此开拓老师们对数学建模教学的思路和眼界。张冰以两句话作为结束语:数学建模并非阳春白雪,它源于我们的日常生活,同时,数学中的最优解不一定是生活中的最优解。

云南省宣威市第十中学的老师们在听完报告后,纷纷交流了自己的收获和感受。他们表示,从前对于数学建模抱着“心动但从未行动”的态度,今天看到这么多优秀的建模案例和作品,深受启发。张冰也表示“希望上海宝山和云南宣威今后能有更多联合教研的机会。”

最后,静安区的教研员任升录对本次活动作了点评。作为新教材的编写者和中心组成员,他对数学建模的教学给出了专业指导。他强调:数学建模作为六大核心素养之一,需要学生具备相关经验的积累,对应《高中数学课程课标》中数学建模的三个水平,可以让学生经历从应用题入手树立建模意识、探索性建模、解决完整的建模问题三个阶段。作为教师,我们要帮助学生完成问题聚焦,积极地干预和帮助学生,动态地关注学生的学习过程,对建模的评价仍需进一步研究。
秋意浓浓“云”在线,研学孜孜“境”有情。本次研讨长达两个多小时,聚焦高中数学建模领域的相关问题,为本区落实数学核心素养的培养提供了新的思路和做法。
